300x250
블렌더 공부를 위해 쉬운 강의들을 찾다가 이것을 발견했다.
30개의 짧은 강의들로 이루어져 있고 하루에 하나씩 모델링을 해서 실력을 키울수 있게 해놨다.

1일차는 난이도가 어렵지는 않지만 ctrl + b로 모서리를 세밀하게 만들기 위해서 엣지를 한땀한땀 선택하는게 많이 귀찮다.

그리고 하라는 대로 선택했어야 하는데, 두 군대의 엣지를 빼고 ctrl + b 했더니 안쪽이 둥글게 말려버렸다.
수습하려했지만 undo하기에는 너무 멀리갔고 내가 하나하나 편집하기에는 실력이 없어서 다시 했다.
좀 더 꼼꼼하게 확인했어야 했는데..

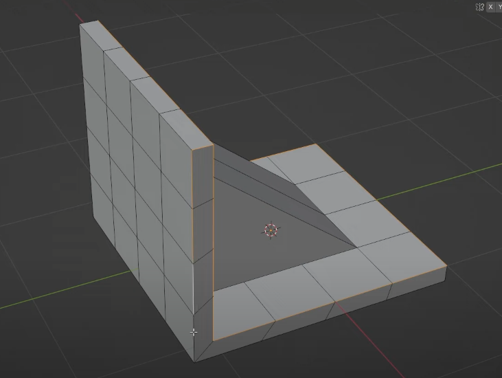
그리고 드디어 안쪽도 강의에 맞게 만들 수 있었다.

다시 할까 했지만 그냥 저장하고 두기로 했다.
강의는 짧지만 한번 훑어보고 따라하고 하면서 시간이 들었다.
그리고 개인적인 실수를 두번이나 하면서 2배로 들었다.
2일차때는 좀 더 확실하게 확인하면서 해야겠다.
반응형
'공부 > 블렌더 일기' 카테고리의 다른 글
| 블렌더 챌린지 2일차 (2) | 2023.08.01 |
|---|---|
| 블랜더 30일 챌린지 1일차 - 보충 (0) | 2023.08.01 |
| 테이블과 의자 (0) | 2023.07.23 |
| 블렌더로 도넛 만들기 따라하기4 - 텍스쳐 페인팅 (0) | 2022.12.07 |
| 블렌더로 도넛 만들기 따라하기3 - Sparkling (0) | 2022.11.28 |