300x250
저번 1일차의 찜찜함을 벗어던지고 2일차를 시작했다.
2일차는 위와 같은 모양 각 2개를 만들면서 블렌더를 배운다.

첫번재는 확실하게 성공했지만 두번째 모양은 뭔가 잘못 되었는지 모서리 처리가 이상하게 되어서 다음에 다시 도전해봐야겠다.
2일차는 쉽게 잊지 못할 것 같다. 게다가 나는 이번 강의를 보면서 탄식할 수 밖에 없었다.
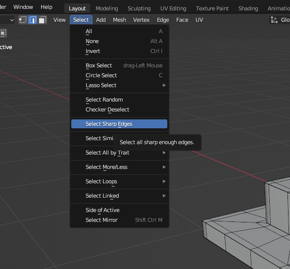
1일차에서는 한땀한땀 선택하던 모서리를 여기서는
[에디트모드] - [Select] -[Select Sharp Edges] 로 한방에 선택했기 때문이다.
1일차때의 저 모서리 선택이 하나식 빠져서 모델링이 잘 되지 않아서 5번이나 시도한 것이 계속 떠올랐다.
앞서 한 1일차 덕에 내 머리가 쉽게 받아들였다고 스스로 위로를 해도, 이 허무한 기분은 가시지 않는다.


덕분에 깨달았다. 이 강의들은 조금 이해가 되지 않으면 다음 것들을 보고 다시 복습하는 것이 낫다.
추가로 오브젝트 모드에서 형상을 누르고 control + 2 를 누르면 서브디비전 옵션을 추가할 수 있다.
꽤 편한 팁이다.


그리고 마지막에 꼭 점과 점을 j로 이어서 5각형을 모두 4각형으로 바꾸는 작업을 하는 것을 보면
서브디비전을 주는 부분은 모델링의 페이스가 사각형이어야 이상적인 것 같다.
위의 옵션으로 각 페이스가 몇개의 점을 가지고 있는지 쉽게 식별할 수 있다.
반응형
'공부 > 블렌더 일기' 카테고리의 다른 글
| 블렌더 챌린지 3일차 (0) | 2023.08.07 |
|---|---|
| 블렌더 챌린지 2일차 보충 - 2번째 오브젝트 완성 (0) | 2023.08.05 |
| 블랜더 30일 챌린지 1일차 - 보충 (0) | 2023.08.01 |
| 블렌더 30일 챌린지 1일차 (0) | 2023.07.29 |
| 테이블과 의자 (0) | 2023.07.23 |