해당 개발용 보드를 JADE 지갑으로 만들어봤다. 디자인과 기능 모두 만족했다.
하지만 한가지 아쉬운점이 있었는데 전원 버튼이 없었다. BOOT와 RST 버튼만 존재한다.
보드에 배터리를 연결하고 동작하면 슬립모드는 가능해도 배터리 전원을 완전히 차단할 수 없다.
단순히 배터리 연결을 끊어도 되지만 그러면 충전을 할 수 없다.
그래서 내가 원할때 전원을 차단할 수 있으면서 충전도 가능한 방법을 찾아보기로 했다.

ESP32-S3-Touch-LCD-2 - Waveshare Wiki

Waveshare에서 제공하는 문서들을 확인해봤으나 확실한 답을 얻지 못했다.
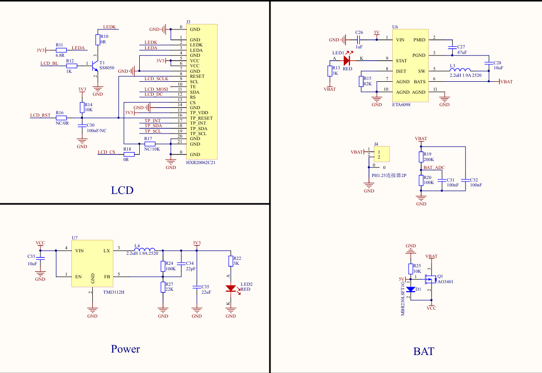
결국 단자나 핀을 하나씩 연결해서 검사하고 보드에 붙은 요소를 하나씩 뗴면서 확인했다.

특히 VBAT 배터리 +극에 연결된 단자를 찾는것에 집중했다.


그러다 아래와 같이 정류기 옆에 있는 소자를 발견했다. 저 노란 표시를 한 부분이 배터리와 연결되어있었다.

한번 시험삼아 제거하고 해당 자리에 절연 처리를 한 뒤 다시 납땜해주었다.
그 결과 충전이 되면서 실제 보드의 전원을 끌 수 있었다.
저 단자와 배터리 +극을 연결하면 다시 전원을 켤 수 있다.
추후에 스위치를 달아봐야겠다.

한가지 불안한 점은 보드의 전원을 끈 상태로 배터리 충전은 되지만 배터리가 발열이 난다는 것이다.
완충되어도 계속 전원이 들어가서 그런건지 걱정이 된다.
그 원인도 저 회로와 배터리가 차단되어서 그런것인지,
아니면 내가 납땜을 하면서 몇개의 작은 소자들이 제거되거나 서로 붙어서 그런것인지 모르겠다.
이건 같은 보드를 주문한뒤 같은 작업을 한 뒤에 시험해볼 예정이다.

'일상' 카테고리의 다른 글
| Waveshare esp32s3 lcd2 전원 스위치 만들기3 - 완성 (0) | 2025.07.06 |
|---|---|
| Waveshare esp32s3 lcd2 전원 스위치 만들기2 - 보드 고장 및 재구매 (0) | 2025.07.02 |
| 자작 JADE지갑 부팅화면에 "Jade DIY" 텍스트 대신 로고 나오게 하기 (0) | 2025.06.26 |
| 액정이 있는 M2 SSD 인클로저 (0) | 2025.06.24 |
| WD SN740 SSD 2TB 후기 (1) | 2025.06.22 |