300x250
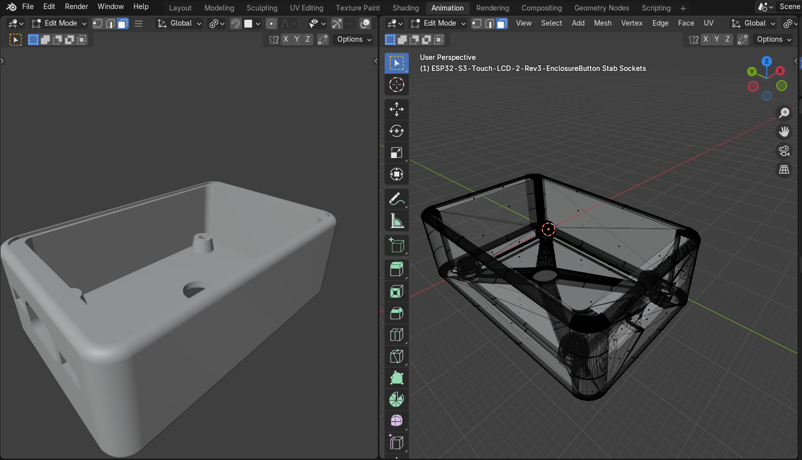
M2 10mm 나사를 그대로 사용하면서 400mha 배터리를 사용하도록 높이를 높히고 나사 마운트를 조정했다.


USB Type C 포트 위치가 맞지 않아서 살짝 조정했다.

CAD프로그램으로 stl 편집하기 어려워서 블랜더를 사용했다.

시행착오가 조금 있었지만 조립 확인후 잘 사용중이다.


s3 esp lcd2 3mm_plus.stl
1.47MB
반응형
'공부 > 3D 프린터 & 프린팅' 카테고리의 다른 글
| 발열이 큰 외장 SSD 케이스용 손잡이 만들기 (1) | 2025.07.26 |
|---|---|
| 조립 선반용 연결파트 만들기 (0) | 2025.07.20 |
| 다이슨 청소기 거치대 봉 어댑터 출력 (0) | 2025.05.01 |
| Firebat T8 Plus 새 케이스 만들기, 녹투아 팬 달기 (0) | 2025.03.25 |
| Bitaxe Gamma 눕혀서 사용하기 - 케이스 출력 (0) | 2025.03.17 |