300x250

2일차때 2개의 모델링 중 두 번째를 만드는 데 실패했었다.
이번에 다시 도전했는데 차분하게 해보니 괜찮게 나왔다.
한가지 궁금한 점은


분명 똑같이 따라했다고 생각했는데 control + b 를 할 때 영상처럼 모서리가 골고루 세분화되는게 아니라
위아래의 길이가 짧게 만들어지는 문제가 있다.
동일하게 점을 잇고 서브디비전을 주면 결과는 동일하지만 뭔가 내가 놓친 것이 있는 것 같다.
======


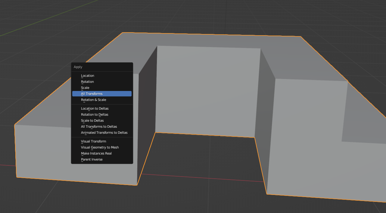
저번에 테이블과 의자를 만들었을 때 쓰던 방법이 생각나서
오브젝트 모드에서 control + A 에 all transform을 한번 해주니까
동일하게 가장자리 모서리를 고르고 control + B 를 할 때 가장자리가 고르게 편집되었다.

반응형
'공부 > 블렌더 일기' 카테고리의 다른 글
| 블렌더 챌린지 4일차 (0) | 2023.08.07 |
|---|---|
| 블렌더 챌린지 3일차 (0) | 2023.08.07 |
| 블렌더 챌린지 2일차 (2) | 2023.08.01 |
| 블랜더 30일 챌린지 1일차 - 보충 (0) | 2023.08.01 |
| 블렌더 30일 챌린지 1일차 (0) | 2023.07.29 |